首页
>
关于我们
>
新闻资讯
>
产品展示
>
下载中心
>
在线留言
>
联系我们
>
客服热线:13540687770
产品展示
Product display
成都天屹测控技术有限公司专注于现场信号感知、变换、隔离、采集、传输与系统集成等相关技术及产品的研发、销售与服务
电量传感器
电测仪表
多功能智能电能表
数显控制仪表/无纸记录仪/过程校验仪
信号隔离器/安全栅
压力变送器/差压变送器
温度传感器
流量计/液位计
单路交直流漏电流隔离传感器/变送器
来源:
发布时间:2021-2-15
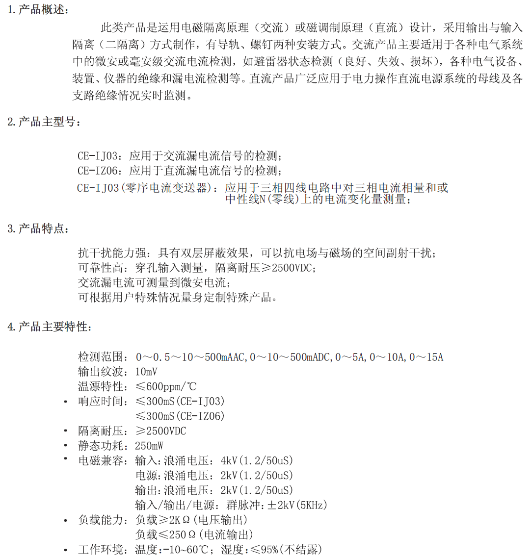
产品型号:
CE-IJ03、CE-IZ06、CE-IJ03
输入规格:0 ~ 0.5 ~ 10 ~ 500mAAC,0 ~ 10 ~ 500mADC,0 ~ 5A,0 ~ 10A,0 ~ 15A
输出规格:0-5V DC 0-20mA 4-20mA 0-10V DC
辅助电源:12V、15V、24V、11-28V、无源
孔径大小:Φ20mm Φ80mm 25*100 45*232
安装方式:导轨、螺钉固定
订购热线:
028-87032209
详细说明
阅读全文
上一篇:
WBL411F27交流漏电流传感器
下一篇:
成都天屹测控技术有限公司 版权所有
网站制作与策划:
成都市万企科技